コレクション パソコン地図の書き方 319603-パソコン地図の書き方
山や海岸は地形図の方が見やすいですし、航空写真で地図を見るとリアリティーがあります。 パソコンから地形図、航空写真に切り替える パソコンから地形図、航空写真に切り替えるには、左上のメニューをクリックします。 地形図を見るには「地形」をクリックします。 立体感のある地形1図形描画ツールバーのオートシェイプボタンをクリックし、基本図形→四角形を選択します。 基本図形→四角形を選択します。 2描画キャンバスが挿入された場合はDeleteキーで削除してください。 挿入されなかった場合は、何もしなくてもかまいません。 描画キャンバスが挿入された場合は、Deleteキーで削除します。 3マウスをドラッグして細長い07以降のWordではページレイアウトタブからページ設定の右下にある矢印マークをクリックし、ダイアログボックスを開きます。 2文字数と行数タブのグリッド線ボタンをクリックします。 グリッド線ボタンをクリックします。 3文
Googleマップ マイマップの作り方 食べ歩きやショッピング 旅行で大活躍 できるネット
パソコン地図の書き方
パソコン地図の書き方-9計画書の作成と、ルート地図の印刷 10日記の登録方法 11ヤマレコ日記と、ブログサービスとの連携方法 12グループの登録 13グループへ参加 14プロフィール変更 ヤマレコ利用者の声 よくある質問(faq) ヤマレコ質問箱とは?線路の書き方(その1) Topへ 直線と四角形で描いた図を重ね合わせて線路を描画します。 図形描画ツールバーの直線を選択し、Shiftキーを押しながらドラッグすると、平行な直線が描けます。 「直線」を選択し、書式→オートシェイプを選択します。



Ascii Jp Excel技を駆使した本格地図 カーブの道や線路もok 前編 1 6
地図上にラインやシェイプを描くことで、2 地点間のルートを示したり、特定の区域を強調したりできます。 ラインやシェイプを描画する お使いのパソコン でマイマップにログインします。 既存の地図を開くか、新しい地図を作成します。マップには次のサイズ制限があります。 合計 10,000編集者: Edraw 路線図を描くには、Excel、Wordなどのツールもできますけど、初心者でも見栄え良い路線図を手軽に作成するためには、Edrawはおススメです。 ありあわせの図形をドラッグ&ドロップするだけで書けます。 この記事では、10分間内でできる地下鉄路線図の書き方をご紹介します。 路線図作成ソフトEdraw Maxは以下よりダウンロードすることができ『自動動車保管場所証明申請書』の書き方 ※ クリックで、拡大します。 黒のボールペンを使用 します。 フリクションなどの消せるタイプは、 ダメなので、ご注意ください。 一番上の欄 『車検証』に記載 されていますので、 そのまま書きます。 ※ なお、新車の場合は、『完成検査終了証』
Amazonで上阪 徹の文章の問題地図 ~「で、どこから変える?」伝わらない、時間ばかりかかる書き方。アマゾンならポイント還元本が多数。上阪 徹作品ほか、お急ぎ便対象商品は当日お届けも可能。また文章の問題地図 ~「で、どこから変える?」伝わらない、時間ばかりかかる書き方もアマゾン手書き地図推進委員会が年度グッドデザイン賞を受賞 年09年09日 神津中学校の皆さんと手書き地図オンライン授業を開催しました! 年06年09日 新しい手書き地図様式「手書き地図ソロワークのススメ」 年01年27日 恋か愛かっていうと、これは愛で目次1 車庫証明の所在図は省略できることがあります。2 所在図の書き方21 所在図を別紙にするときの注意点22 所在図の作成方法221 所在図で重要なことは直線距離を書く!3 使用の本拠の位置から自動車保管場所までの距離の測り方31 GoogleMapsで直線距離を測る311
Find local businesses, view maps and get driving directions in Google Maps地図を開く お使いのパソコンでマイマップにログインします。 自分で作成した地図や閲覧した地図、他のユーザーによって共有されている地図が表示されます。 省略可 人気の地図や Google スタッフおすすめの地図を表示するには、探索 をクリックします。配置図で入力した住所が引き継がれるので、空欄を入力してPDF印刷。 こちらもPDFがダウンロードされるので、あとは印刷するだけ。 保管場所の位置や承諾者の住所もチェックボタンにチェックを入れれば、同じ住所が入力されます。 パソコン印刷からの申請書類が適用かどうかの判断は、管轄の警察署にてご確認ください。 Google マップの利用規約 に準じます



日本語ワープロ検定1級の地図作成 第104回 Youtube



分かりやすい地図をデザインする為に押さえておきたい4つのポイントとデザイン参考 デザイン おむすび
そんな自分ですが、いやだからこそ!方向音痴の人でもわかるような地図描きにチャレンジしたいと思います。 step1 実際の地図を見てみよう まずwebの地図などを見て、周辺地図を確認します。最悪そのまま印刷して道筋を描いてしまうのも手です!ただ、情報が多くわかりづらくなってしまうことも。パソコンで見られる漢字の図解 明朝体、ゴシック体、行書体、草書体で名前を表現した場合の一例を紹介しています。 ポップ作成やレタリングを書く場合の参考になるかも知れませんが、模範や正解を示すものではありません。 名前(名字)一覧 ここから明朝体、ゴシック体、草書体などの書き方のサンプルを見ることが出来ます 熊 倉 畠 中 桜 田 野 呂 増 井



Word の図形 で 地図 を作成できます スリーステップ 苅谷由佳 の徒然なるブログ



地図作成ならエクセル Excel 線路 道路 簡単な作り方 親切なマップにするコツ ココナラマガジン



ぽんち絵 簡易日本地図の描き方 ラ コミックのネタ帳



地図の手書き にサヨナラ 通学路マップは Yahoo 地図 のモノトーン印刷でサクッと完成 Cheers Mama チアーズ ママ チアママ



ファンタジー世界地図をパッと作る 小説の書き方 プロ作家が答えます



地図で電車の線路の書き方を教えて下さい 地図で Jrの白黒の線路は何 Windows 7 教えて Goo



Ascii Jp Excel技を駆使した本格地図 カーブの道や線路もok 前編 1 6



Powerpointで地図をつくっちゃお 幼稚園 保育園の先生が読むパステルit新聞



図形機能で簡単 Wordを使った地図の書き方 Kenスクールブログ



Googleマップ マイマップの作り方 食べ歩きやショッピング 旅行で大活躍 できるネット



地図作成ならエクセル Excel 線路 道路 簡単な作り方 親切なマップにするコツ ココナラマガジン



図形機能で簡単 Wordを使った地図の書き方 Kenスクールブログ



分かりやすい地図を作成する Word03 パソコンカレッジ スタッフのひとりごと



Wordで地図を作る方法 シンプルな道路の作成 ワード Word の使い方 All About



初心者でも簡単 チラシに載せる地図の作成手順と役立つツール4選



Powerpointを使ってオフィスや会社のきれいなデフォルメ地図を作ろう Cocoa株式会社 ホームページ制作 リスティング広告 Lp



Excelで地図を描こう 1 道路や川を直線や曲線で自在に描く 日経クロステック Xtech



自宅周辺地図 通勤経路図の書き方 印刷 手書き方法は 世知note



地図作成ならエクセル Excel 線路 道路 簡単な作り方 親切なマップにするコツ ココナラマガジン



作図機能で地図を作ろう Fmvサポート 富士通パソコン



Wordで地図を作成しよう わんこ主婦のexcel Word Powerpoint図書館



パワーポイント Powerpoint の図形ツールを使って 地図を作る 法 イロドリック



Excel 案内状に説明入りの地図を載せたい エクセルの資料へ簡単に地図を加えるテクニック いまさら聞けないexcelの使い方講座 窓の杜



地図を作る 信号機 パソコン講師の雑記録



地図作成ならエクセル Excel 線路 道路 簡単な作り方 親切なマップにするコツ ココナラマガジン



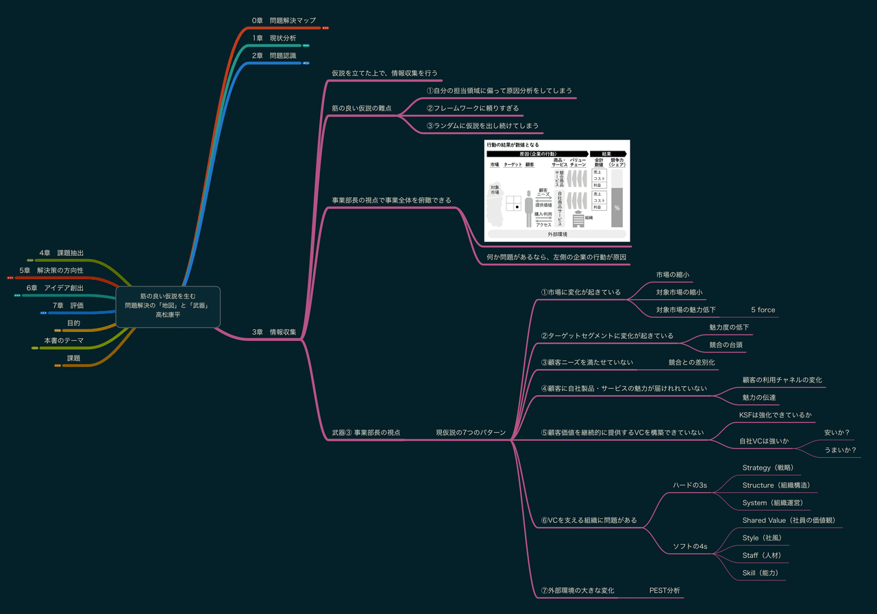
1 問題解決のために事業全体をメタに踏まえる地図の書き方と使い方 筋の良い仮説を生む 問題解決の 地図 と 武器 マインドマップ Weekly Business Mindmap Note



チラシに載せる簡単な地図の書き方 Word編 Bravo Ad ヨミハンオリコミ



電子住宅地図デジタウン 株式会社ゼンリン



Q Tbn And9gcq6s Wo8pfbs6pafyz Ttg1kbzfr4trfknigy2agdinswmfdi4i Usqp Cau



1



図形機能で簡単 Wordを使った地図の書き方 Kenスクールブログ



初心者でも簡単 チラシに載せる地図の作成手順と役立つツール4選



図形機能で簡単 Wordを使った地図の書き方 Kenスクールブログ



10ソフトを徹底比較 地図作成のおすすめフリーソフト 有料ソフト 間取り図面作成のチルダ



Illustratorで地図を描く 鉄道編 時短を極めるためのパソコン術



Excel新機能 データを地図上に 見える化 エクセルで地図グラフを作成できる 3dマップ いまさら聞けないexcelの使い方講座 窓の杜



図形 Wordで地図作成 いなわくtv



Googleマップで精細な広範囲の地図をa4サイズで印刷する方法 100 地図印刷



地図の作成いたします 集客をあげるための読みやすいアメブロの書き方 パソコンの基礎の基礎



Fitq 略地図の書き方 解説 自宅学習のfitオンラインゼミ 先生たちのブログ



誰かのために ロケ地図の書き方 小柳智則 Note



略図の書き方は手書き 印刷 自宅までの地図作成方法いろいろ 世知note



地図の手書き にサヨナラ 通学路マップは Yahoo 地図 のモノトーン印刷でサクッと完成 Cheers Mama チアーズ ママ チアママ



地図作成ならエクセル Excel 線路 道路 簡単な作り方 親切なマップにするコツ ココナラマガジン



車庫 証明 地図 書き方 運転手 ニュース



地図作成に適した無料ソフトは Macとwindowsそれぞれ紹介 クラウドソーシングtimes タイムズ



図形機能で簡単 Wordを使った地図の書き方 Kenスクールブログ



分布図の作成方法



チラシの地図を作成しよう エクセルを使って無料で作る全手順 ネコチラブログ



手書き地図が苦手な人へ ルート検索結果を指定サイズで印刷する方法 はっくるblog



図形機能で簡単 Wordを使った地図の書き方 Kenスクールブログ



Wordで地図を作る方法 シンプルな道路の作成 ワード Word の使い方 All About



地図作成ならエクセル Excel 線路 道路 簡単な作り方 親切なマップにするコツ ココナラマガジン



描画ソフトで地図をなぞる



エクセル描画実践編 地図を描く エクセル アート 横町



Word ワード 講座 応用編 オートシェイプでの地図作成



通勤用車両届に添付する 運行経路図 の書き方って 5分でできる簡単作成ガイド Greenfile Work 安全書類 グリーンファイル 施工体制台帳電子化サービス



チラシに載せる簡単な地図の書き方 Word編 Bravo Ad ヨミハンオリコミ



地図 線路や道路を基本図形で簡単に作る 日経クロステック Xtech



エクセル Excel で地図を描いてみよう



初心者でも簡単 チラシに載せる地図の作成手順と役立つツール4選



通勤用車両届に添付する 運行経路図 の書き方って 5分でできる簡単作成ガイド Greenfile Work 安全書類 グリーンファイル 施工体制台帳電子化サービス



チラシに載せる簡単な地図の書き方 Word編 Bravo Ad ヨミハンオリコミ



地図作成ならエクセル Excel 線路 道路 簡単な作り方 親切なマップにするコツ ココナラマガジン



1 問題解決のために事業全体をメタに踏まえる地図の書き方と使い方 筋の良い仮説を生む 問題解決の 地図 と 武器 マインドマップ Weekly Business Mindmap Note



名刺 チラシ等に使用する地図作成 簡易地図 ホームページ制作のジェバアーツ



パワーポイント Powerpoint の図形ツールを使って 地図を作る 法 イロドリック



通学路の地図の書き方 学校提出用 新聞と広告の向こう側



初心者でもできるイラストレーター使い方講座 地図を作ってみよう Inoma Create



チラシの地図を作成しよう エクセルを使って無料で作る全手順 ネコチラブログ



エクセル Excel に貼り付けた地図データに文字を追加したい 地図作成のマップデザイン



Wordで地図を作る方法 シンプルな道路の作成 ワード Word の使い方 All About



組み合わせを変えるだけで即座にかわいい案内地図が描けるキット Eps Free Style All Free



パワーポイントの機能で簡単に地図スライドを作成する方法 パワーポイント Powerpoint の使い方 All About



チラシに載せる簡単な地図の書き方 Word編 Bravo Ad ヨミハンオリコミ



架空のファンタジー世界地図の作成を補助してくれる Wonderdraft 発売中 Trpgファンにも愛用されているツール Automaton



初心者でも簡単 チラシに載せる地図の作成手順と役立つツール4選



手書き地図が苦手な人へ ルート検索結果を指定サイズで印刷する方法 はっくるblog



Word初級 地図作成講座 Youtube



通学路の地図の書き方 学校提出用 新聞と広告の向こう側



エクセル Excel で地図 案内図を作成する方法 不動産実務tips



案内地図 アクセスマップ の作り方とは 4つのコツと作成に使える無料ツール4選 Ferret



Excelで地図を描く 私鉄 Jr 河川 道路もきれいに描ける



エクセル Excel で地図 案内図を作成する方法 不動産実務tips



初心者でも簡単 チラシに載せる地図の作成手順と役立つツール4選



Googleマップのマイマップの作り方 地図作成の基本と使い方 共有方法を解説 スマホアプリやiphone Androidスマホなどの各種デバイスの使い方 最新情報を紹介するメディアです



Stroly ストローリー 海外初となる地図イベントを12 15台北にて開催 株式会社strolyのプレスリリース



地図作成ならエクセル Excel 線路 道路 簡単な作り方 親切なマップにするコツ ココナラマガジン



Googleマップ マイマップの作り方 食べ歩きやショッピング 旅行で大活躍 できるネット



めちゃ楽しい この世界には存在しない異世界の地図を作り出すオンラインツール Fantasy Map Generator コリス



図形機能で簡単 Wordを使った地図の書き方 Kenスクールブログ



チラシに載せる簡単な地図の書き方 Word編 Bravo Ad ヨミハンオリコミ



Googleマップ 地図に距離の円を描く方法 アプリの鎖



Google Map 道順図作成の復習 パソコン備忘録



新学期提出物 家から保育園 幼稚園 学校までの地図をかんたんに作る方法 むしめがね



通学路の地図 3分で終わらせましょう 手書きじゃ無くてokですよ パパ教員の戯れ言日記



描画ソフトで地図をなぞる



Excel 案内状に説明入りの地図を載せたい エクセルの資料へ簡単に地図を加えるテクニック いまさら聞けないexcelの使い方講座 窓の杜



パワポとgoogleマップを使って チラシに載せる簡単な地図の書き方 Youtube



1



Q Tbn And9gcrunn6iz6xyqewypdibaso3 Y3zmu9faliyhdbr Zoyvbonnvcm Usqp Cau



来客が増える わかりやすい地図の書き方 アリキヌ チラシ制作部

コメント
コメントを投稿